ergo-log.com

Definition: "An ergogenic aid is any substance or phenomenon that enhances performance "

about us

/

contact

/

Ergo-Log

10.05.2014


Agmatine, the slimming supplement that does (almost) everything

Agmatine
The supplements industry is known for exaggerating the effects of the powders, pills and capsules it manufacturers – but just occasionally a supplement appears of which the makers underestimate its worth. If you have read the 19-page article by Itzhak Nissim in the Journal of Biological Chemistry, then you'll know that agmatine is one of these supplements. Agmatine can do a lot more than help bodybuilders pump up their muscles. According to Nissim's publication, agmatine is a perfect slimming supplement.

And the answer to the question that was on the tip of your tongue is 'no'. Nissim, who works at the University of Pennsylvania, did not receive money from a supplements manufacturer, but from the American government in the shape of the National Institutes of Health.


Agmatine, the slimming supplement that does (almost) everything


Agmatine is a metabolite of L-arginine. It stimulates the enzymes that extract nitrogen monoxide from L-arginine – and it does this so effectively that a dose as low as 1 g agmatine – on its own – daily already has a considerable effect. Bodybuilders use agmatine mainly if they are looking to increase the blood supply to their muscles during a workout.

In the publication that was recently published in the Journal of Biological Chemistry, Nissim gave lab rats 55-75 mg agmatine per kg bodyweight daily to lab rats via their drinking water. The human equivalent of this dose would be almost identical to the doses that bodybuilding supplements manufacturers advise: about 1 g a day.

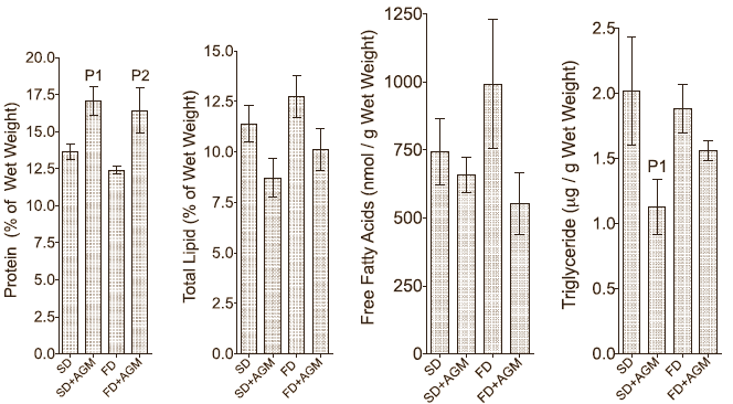
Nissim gave some of his lab animals standard food [SD], and others got food with extra fat added [HFD]. In both groups agmatine [AGM] inhibited weight gain.


Agmatine, the slimming supplement that does (almost) everything


Agmatine, the slimming supplement that does (almost) everything


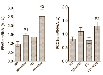
The figures above show how this happened. Agmatine boosted the activity of the fat receptor PPAR-alpha and the molecular switch PGC-1-alpha in the liver cells. PGC-1-alpha induces the mitochondria to make more cells.

And there are more substances that do this too. What they all have in common is that they imitate the effect of caloric restriction. And this of interest to health freaks, slimmers and endurance athletes, but less of a good thing for strength athletes. The molecular processes that activate all these substances probably also inhibit muscle growth, because they reduce the amount of energy in the form of ATP and ADP in the muscle cells.

Agmatine hardly has this effect at all.


Agmatine, the slimming supplement that does (almost) everything


In his publication Nissim did not look at the total amount of muscle mass, but he did examine the composition of the muscle mass – and this changed in a way that makes one think that agmatine has a muscle-strengthening effect. The amount of protein in the muscles increased and the amount of fat declined.

The muscle-strengthening effect of agmatine is probably a consequence of the increase of cAMP activity in the muscle cells, Nissim thinks.


Agmatine, the slimming supplement that does (almost) everything


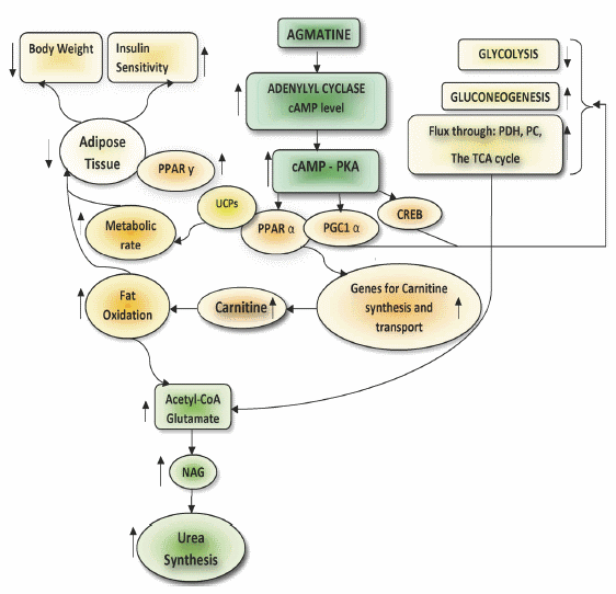
The figure below summarises the effects of agmatine. On paper agmatine looks like the perfect slimming supplement. More cAMP, more fat oxidation, raised carnitine synthesis, more adiponectin, improved mitochondrial function, more UCPs, higher calorie burning – almost everything you could wish for.


Agmatine, the slimming supplement that does (almost) everything


The only thing that might disappoint strength athletes is the increase in gluconeogenesis. Gluconeogenesis implicates that cells convert valuable amino acids into glucose.

Curcumin inhibits gluconeogenesis. So might it be worth stacking curcumin and agmatine?

Source:
J Biol Chem. 2014 Apr 4;289(14):9710-29.

More:
DMAE as slimming supplement 21.04.2014
Lose weight three times faster with XLS Medical 31.03.2014
Slimming supplement containing ECGC, resveratrol and Grape Seed Extract shown to work in human study 12.01.2014